Un Diagrama de Flujo representa la esquematización gráfica de un algoritmo, el cual muestra gráficamente los pasos o procesos a seguir para alcanzar la solución de un problema.
Su correcta construcción es sumamente importante porque, a partir del mismo se escribe un programa en algún Lenguaje de Programación.
Si el Diagrama de Flujo está completo y correcto, el paso del mismo a un Lenguaje de Programación es relativamente simple y directo.
Es importante resaltar que el Diagrama de Flujo muestra el sistema como una red de procesos funcionales conectados entre sí por "Tuberías" y "Depósitos" de datos que permite describir el movimiento de los datos a través del Sistema.
Este describirá:
- Lugares de Origen y Destino de los datos.
- Transformaciones a las que son sometidos los datos.
- Lugares en los que se almacenan los datos dentro del sistema.
- Los canales por donde circulan los datos.
Es un esquema para representar gráficamente un algoritmo.
Se basan en la utilización de diversos símbolos para representar operaciones específicas, es decir, es la representación grafica de las distintas operaciones que se tienen que realizar para resolver un problema, con indicación expresa el orden lógico en que deben realizarse.
Se les llama diagramas de flujo porque los símbolos utilizados se conectan por medio de flechas para indicar la secuencia de operación.
Para hacer comprensibles los diagramas a todas las personas, los símbolos se someten a una normalización; es decir, se hicieron símbolos casi universales, ya que, en un principio cada usuario podría tener sus propios símbolos para representar sus procesos en forma de Diagrama de flujo.
Esto trajo como consecuencia que sólo aquel que conocía sus símbolos, los podía interpretar.
La simbología utilizada para la elaboración de diagramas de flujo es variable y debe ajustarse a un patrón definido previamente.
El diagrama de flujo representa la forma más tradicional y duradera para especificar los detalles algorítmicos de un proceso. Se utiliza principalmente en programación, economía y procesos industriales.
IMPORTANCIA DE LOS DIAGRAMAS DE FLUJO
Los diagramas de flujo son importantes porque nos facilita la manera de representar visualmente el flujo de datos por medio de un sistema de tratamiento de información, en este realizamos un análisis de los procesos o procedimientos que requerimos para realizar un programa o un objetivo.
Por ejemplo:
Si nosotros queremos realizar una pizza.
Primero necesitamos los ingredientes, este ya seria un proceso, luego de haber conseguido los ingredientes necesitamos realizar la masa, este seria otro proceso, luego realizamos la salsa, este seria otro procesos y finalmente unimos todo lo que hemos hecho y agregamos los complemento como el jamón, el queso, etc. Para la realización de esta pizza ya contamos con 4 procesos los cual podemos desarrollar en un diagrama de flujo y unirlos en el mismo. Para así obtener un producto final que seria nuestra pizza.
SÍMBOLOS UTILIZADOS EN LOS DIAGRAMAS DE FLUJO.
Este se utiliza para representar el inicio o el fin de un algoritmo.
También puede representar una parada o una interrupción programada que sea necesaria realizar en un programa.
Este se utiliza para un proceso determinado, es el que se utiliza comúnmente para representar una instrucción, o cualquier tipo de operación que origine un cambio de valor.
Este símbolo es utilizado para:
1. Determinar si 2 números son iguales o diferentes, si son diferentes determinar cual de los 2 es el mayor.
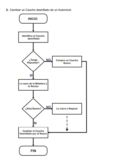
2. Cambiar un Caucho desinflado de un Automóvil.
MÉTODO DE ORDENACIÓN POR BURBUJA
El método de ordenación por burbuja es un algoritmo de ordenamiento, que funciona revisando cada elemento de la lista que va a ser ordenada con el siguiente, e intercambiándolos de posición si esta está en el orden erróneo.
Es estrictamente necesario realizar este proceso varias veces de modo que no necesite mas intercambios, hasta que este ordenada.
En este método de ordenación se realiza el intercambio entre los más grandes y los mas pequeños (los más grandes quedan arriba y los pequeños abajo).
Estos intercambios suceden en dos ciclos un ciclo que es interno que realiza las comparaciones y se asegura de que en la primera revisión que los elementos mas grandes suban a la posición más alta, y el otro ciclo que es un poco mas externo se encarga de realizar las revisiones.
CONCLUSIÓN
El diagrama de flujo es uno de los principales instrumentos en la realización de cualquier método o sistema, ellos permiten la visualización de las actividades innecesarias y verifica si la distribución del trabajo está equilibrada.
El método de Ordenación por burbuja es la técnica más utilizada por su fácil comprensión y programación aunque consume bastante tiempo de computadora.
En cuanto a la técnica de ordenación por el método de burbuja, consiste en hacer varias pasadas a través del array.
En cada pasada, se comparan parejas sucesivas del elemento.
Si una pareja esta en orden creciente (o los valores son idénticos), se dejan los valores como están.
Si una pareja esta en orden decreciente, sus valores se intercambian en el array.
El método de búsqueda secuencial compara cada elemento del vector con el valor a encontrar hasta que este se consiga o se termine de leer el vector completo.
El método de búsqueda binaria es uno de los métodos eficientes para encontrar elementos de un arreglo ordenado. El proceso comienza comparando el elemento central del arreglo con el valor buscado.
Es fácil adaptar la búsqueda secuencial para que utilice una lista enlazada ordenada, lo que hace la búsqueda más eficaz.
Es fácil mantener el orden insertado cada registro en el lugar donde termina una búsqueda sin éxito y cada búsqueda termina cuando se encuentra un registro con una clave no menor que la clave de búsqueda.
RECOMENDACIONES
- Para la realización de un diagrama de flujo debemos tener el análisis lógico de lo que se quiere expresar o representar, es decir, hacer un breve razonamiento al problema o a dicha situación para luego ser representada en diagrama de flujo.
- Además de que los diagramas de flujo deben escribirse de arriba hacia abajo, y de izquierda a derecha.
- Debemos conocer bien los conectores y símbolos que son utilizados en la resolución de problemas ya sea para conocer el comienzo o el fin del diagrama y saber como fluye la solución del problema.
- Realizar los símbolos y unirlos con líneas, las cuales tienen en la punta una flecha que indica la dirección que fluye la información de los procesos, se deben utilizar solamente líneas de flujos horizontales o verticales, pero nunca diagonales.
- Nunca deben quedar líneas de flujo sin conectar.
- Todo texto escrito dentro de un símbolo debe ser legible, preciso, evitando el uso de muchas palabras.
- Utilizar y asignar valores que sean precisos ya que no se deben de admitir ambigüedades en la realización de los diagramas.
- Tratar de que el procedimiento sea genérico para que pueda ser usado con cualquier tipo de valor numérico.
- Tener en cuenta que el símbolo para las operaciones de asignación en este caso el rectángulo y cualquier símbolo de entrada y salida puedan ser precedidos de una o varias flechas, pero solo pueden ser seguidos por una.
- Las flechas de flujo no deben cruzarse.



No hay comentarios.:
Publicar un comentario